“形婚协议能不能约定生育、收养、赡养?” | 镇小律有话说

镇小律 同语

上期我们为大家讲解了形婚协议中财产条款制定的注意事项,但是婚姻关系中不止涉及财产,生育、收养、赡养对方父母等问题又该怎么解决?同性伴侣怎么才能继承遗产?别急,听小编为你一一讲解~


*本篇文章一共有2853个字,全部阅读完大概需要5分钟。

首先必须明确的一点的是,人身关系是不能通过协议来约定的。因此,即使协议中出现了关于人身关系的条款,也是无效的,但是这部分条款的无效不影响合同中其他条款的效力。


注:《合同法》第二条第二款 婚姻、收养、监护等有关身份关系的协议,适用其他法律的规定




能否对是否发生性关系进行约定

婚姻是一种受法律认可和保护的承诺,两个人结婚就相当于签了契约,而同居、性生活则是这个契约的一部分,是夫妻间的义务,所以无论愿不愿意,都有义务与伴侣进行性生活。


而且,我国目前的司法实践中不支持“婚内强奸”这一说法。也就是说即使在协议中进行约定,如果丈夫不遵守协议,以暴力、胁迫或者其他手段强行与妻子发生性关系,也难以认定为强奸,承担相应的法律责任。


根据目前的判例,在婚姻关系的正常阶段,不承认婚内强奸,婚内强奸只能发生在婚姻关系的非正常阶段,即办理离婚手续或打离婚官司期间,需要注意的是,夫妻分居并不算是婚姻关系的非正常阶段。如果是在离婚诉讼阶段,丈夫以暴力、胁迫或者其他手段, 违背妻子意志,强行与妻子发生性关系,则可以适用“婚内强奸”,构成犯罪。


如果双方只是不领证的形式婚姻,即“假结婚”,如果男方以暴力、胁迫或者其他手段,违背女方意志,强行与女方发生性关系,则构成强奸。原因是假结婚并不是合法的婚姻关系。


能否约定不要孩子

禁止生育的协议,是对法律赋予公民生育权的人为限制,当属无效。因此,生育是不能进行约定的。但是,如果一方坚持不要孩子的话,并不能构成对另一方生育权的侵犯。


夫妻间的扶养义务

《婚姻法》第二十条规定,夫妻有互相扶养的义务,即夫妻互相扶养是法定的义务,也就是说,无论夫妻就财产的问题作出何约定,都不能免除法定的扶养义务。


注:《婚姻法》第二十条 夫妻有互相扶养的义务。一方不履行扶养义务时,需要扶养的一方,有要求对方付给扶养费的权利。


父母的赡养义务

目前我国法律只规定了子女对父母的有赡养义务,继承法上规定丧偶儿媳对公、婆,丧偶女婿对岳父、岳母,尽了主要赡养义务的,作为第一顺序继承人,并没有明确的法律规定夫妻有赡养对方父母的义务,只能作为一种道德上的要求。但是如果协议中有涉及赡养义务的条款,由于涉及人身关系,应属无效。


子女关系

关键词:收养子女

《收养法》规定,有配偶者收养子女,须夫妻共同收养,不能单方收养,收养人应当同时具备下列条件:无子女;有抚养教育被收养人的能力;未患有在医学上认为不应当收养子女的疾病;年满三十周岁。形婚夫妻只要满足上述条件,是可以收养子女的。


关键词:试管婴儿

目前我国国内做试管婴儿是合法的,但是必须符合一定的要求,以医疗为目的,在医疗机构中进行。根据《人类辅助生殖技术规范条例》规定,需要夫或妻一方患有不育方面的病症才可。另外,中国的试管婴儿不允许做性别筛查,美国和泰国允许医学用途的性别筛查,可以降低患遗传病的可能性。


关键词:人工授精

此种方式如在医疗机构进行,请参照上一条试管婴儿的要求,需符合《人类辅助生殖技术规范条例》及相关规定。但是现在网上也有许多DIY的方法,在双方同意的情况通过自己人工授精的方法受孕是完全没问题的。


关键词:代孕

代孕目前在中国和全球多数国家都还不是一种合法行为,不论在国内还是国外,此种方式的法律风险都非常高。


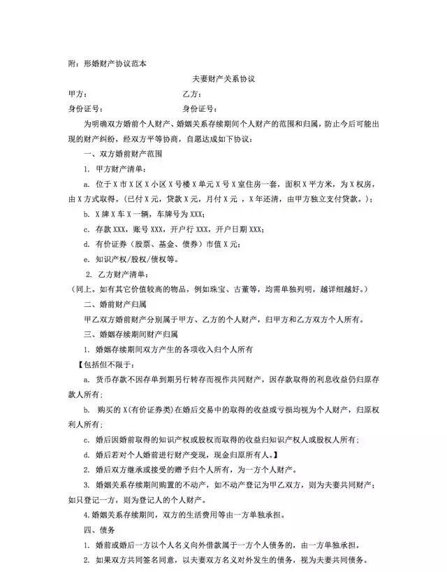
最后,附上一份形婚夫妻财产协议的范本供大家参考。(点击图片可放大~)





彩虹暴力终结所法律服务

为性与性别少数群体提供和性倾向、性别表达和性别认同相关的校园欺凌、就业歧视、婚姻与财产、生育与收养、医疗与健康等相关议题的法律咨询、法律援助、律师转介等服务。如果你是性与性别少数群体,并且有上述法律问题,欢迎在我们的服务时段提问与咨询,非服务时段你也可以选择通过邮件、QQ、微信等方式提供相应的信息进行留言我们会在一个工作日之内答复。



扫描下方二维码,加小律微信好友~




扫描下方二维码,加小律QQ好友~



线上一对一法律咨询服务

一对一法律咨询是由彩虹暴力终结所邀请资深友同职业律师为社群小伙伴提供专业法律服务,服务聚焦于和性倾向、性别表达、性别认同相关的校园欺凌、就业歧视、婚姻与财产、生育与收养、医疗与健康等议题。


10月我们会继续开放线上一对一法律咨询服务。如果您有一些与多元性别身份相关的法律困惑,希望得到友好律师的解答和帮助,小律和律师们等你来敲门。点击文末阅读原文,进入报名通道。



文 | 鮻

编辑 | 几点


    阅读原文